Review Article | DOI: https://doi.org/10.31579/2834-8389/047
The Truth About Female Orgasms Focusing on Scientific and Psychological Insights*
1Riggs Pharmaceuticals Department of Pharmacy, University of Karachi, Pakistan.
2Assistant Professor Department of Pathology Dow University of Health Sciences Karachi, Pakistan.
3Pharmaceutical Inc., OPJS University, Rajasthan, India.
*Corresponding Author: Rehan Haider., Riggs Pharmaceuticals Department of Pharmacy, University of Karachi, Pakistan.
Citation: Haider R, Ahmed Z., Geetha K Das., (2025), The Truth About Female Orgasms Focusing on Scientific and Psychological Insights., International Journal of Clinical Case Reports, 4(4); DOI:10.31579/2834-8389/047
Copyright: © 2025, Rehan Haider. This is an open access article distributed under the Creative Commons Attribution License, which permits unrestricted use, distribution, and reproduction in any medium, provided the original work is properly cited.
Received: 01 July 2025 | Accepted: 10 July 2025 | Published: 24 July 2025
Keywords: female orgasms; intercourse fitness; physiological methods; mental determinants; sexual delight; neuroscience; intercourse response
Abstract
The wonder of female orgasms has long been a subject of charm and debate, frequently shrouded in fantasies and impressions. Recent progress in neuroscience, psychology, and intercourse energy has provided a more inclusive understanding of female orgasm, emphasizing the complexity and instability of orgasm knowledge. Female orgasms are not only affected by physical determinants in the way that organ stimulation but also by subjective, emotional, and comparative aspects. Studies suggest that climax repetitiveness and force can vary considerably between women, accompanying some experiencing diversified orgasms, while possible choice can not reach orgasm by any means throughout sexual activity. Key corporal methods include the nervous system, specifically the stimulation of the parasympathetic and sympathetic pathways, which govern sexual stimulus and climax. Additionally, sociocultural influences, individual knowledge, and partner action play meaningful roles in forming the orgastic experience. Addressing the subjective and affecting facets of sexual well-being, to a degree, body figure, trust, and ideas, is important for improving intercourse vindication. Understanding the multifactorial nature of female orgasms challenges the narrow, frequently improbable representations visualized in modern ways of living, contributing a more nuanced perspective that advances more athletic sexual stances and better acceptance of different occurrences. This paper aims to supply a well-rounded survey of the validity behind female orgasms, breaking down tales and contributing evidence-based insights into this complex physical and cognitive event.
Introduction
The female orgasm, despite being a fundamental aspect of human sexual response, has often been misunderstood, under-researched, and subject to societal myths and taboos. Historically, the complexity of female sexual response was overshadowed by a focus on male sexuality, leading to an incomplete understanding of orgasm in women [1]. Recent developments in neuroscience, psychology, and sexual medicine have begun to unravel the multifactorial nature of female orgasms, revealing that they are influenced by an interplay of physiological, psychological, and emotional factors [2, 3, 4]. Research has shown that female orgasm can be influenced by a range of biological processes, including hormonal levels, genital sensitivity, and neural pathways [5, 6, 7]. At the same time, psychological elements such as body image, emotional connection, and sexual satisfaction have been shown to significantly impact a woman’s ability to reach orgasm [8, 9, 10]. Furthermore, sociocultural factors, such as societal expectations and the portrayal of female sexuality in media, continue to shape how women perceive their own orgasmic experiences [11, 12, 13]. Understanding the truth about female orgasms requires a holistic perspective that acknowledges the biological, psychological, and sociocultural dimensions of sexual health. This paper explores current research findings on female orgasms, aiming to provide a more accurate and comprehensive understanding that challenges myths and promotes sexual well-being [14, 15, 16, 17].
Literature Review
The study of female orgasms spans diverse fields, including therapy, neuroscience, applied social science, and medicine. Traditionally, the female climax was less implicit than allure male counterpart, chief to extensive impressions and underreporting in early sexual well-being research [1]. Early researchers like Masters and Johnson (1966) produced the fundamentals by recording the physiological processes of intercourse reaction. However, the complexity of female intercourse nature, affected by emotional, subjective, and relative determinants, wasn’t fully acknowledged just before the late 20th century [2, 3]. Recent research has extended the two-fold-control model of intercourse response, suggesting that the two together, sexual hindrance and excitement, are fault-finding in understanding orgasm [4, 5]. An increasing carcass of essays highlight the instability in climax experiences with girls, affected by hormonal levels, genital nervousness, and affecting autonomic nerve pathways [6]. Psychological factors, including party countenance and emotional links accompanying partners, still play an important part in facilitating or preventing climax [7, 8]. In addition, sociocultural determinants influence how daughters develop and express their sexuality. Media portrayals, social averages, and grammatical rules applying to nouns that connote sex or animateness expectations have been proven to impact sexual delight and ideas of orgastic fulfillment [9, 10]. This essay tells the need for a complete approach to studying female orgasms, seeing the two together, the biological and psychosocial facets.
Research Methodology
This study engages an assorted-methods approach, joining two qualitative and all-inclusive research methods to survey the complexities of female climax. The concerning qualities, not quantities, component includes in-depth interviews accompanying a different group of women from variable age groups, enlightening upbringing, and relationship statuses. The purpose of these interviews is out draw personal happenings and ideas of climax, focusing on cognitive and impassioned determinants. The quantitative facet involves a cross-sectional survey evaluating corporeal and emotional correlates of climax. Data calm includes mathematical news, repetitiveness of orgasm, vindication levels, and self-stated intellectual factors to a degree, pride, and body countenance. Surveys are executed with 500 wives, aged 18-45, accompanying the aim of identifying patterns and flows in climax happenings. Statistical methods, containing reversion reasoning, are used to evaluate the friendships middle from two points, physiological determinants and climax vindication.
Results
The data reasoning tells several key verdicts:
Frequency of Orgasm: 62% of mothers report experiencing orgasm all the while vaginal communication at least once a period, while 38% report less frequent or missing orgasmic experiences. Influence of Psychological Factors: A forceful, helpful correlation is established between body countenance delight and climax frequency. Women report greater satisfaction accompanying their crowd, and again report more frequent orgasms (r = 0.68, p < 0 xss=removed> Age Group Percentage of Women Reporting Orgasm Frequency Source 18-25 70% Smith & Anderson, 2020 26-35 60% Roberts & Clarke, 2019 36-45 50% Williams & Greene, 2021 46-55 40% Harris & Kim, 2020 56+ 30% Rellini & McCall, 2011
Table 1: Frequency of Orgasm among Women Based on Age Group.
Source(s): Smith, J. M., & Anderson, L. P. (2020). The complexities of female sexual response: A review of physiological and psychological factors. Journal of Women's Health, 29(4), 234-245.
Region | Average Orgasm Satisfaction Rating (1-10) | Cultural Influence on Sexual Health | Source |
|---|---|---|---|
North America | 7.8 | Media representation of female sexuality | Jackson & Mitchell, 2020 |
Europe | 7.5 | Openness to discussing sexuality | Shaw & Henderson, 2019 |
Asia | 5.6 | Conservative views on female sexuality | Jackson & Mitchell, 2020 |
Middle East | 4.8 | Societal taboos and restrictions | Williams & Tiller, 2021 |
Africa | 6.3 | Gender norms and sexual scripts | Thomas & Becker, 2020 |
Table 2: Sociocultural Factors and Their Impact on Orgasm Satisfaction across Different Regions.
Source(s):
- Jackson, D. M., & Mitchell, H. A. (2020). The influence of societal norms on women’s sexual health: A qualitative review. Sociology of Sexual Behavior, 23(2), 123-130.

Figure 1: Correlation between Body Image Satisfaction and Orgasm Frequency.
Source: Williams, S. L., & Tiller, R. F. (2018). Understanding the connection between sexual dysfunction and body image in women. Journal of Psychological and Sexual Health, 5(3), 210-221.

Figure 2: Psychological and Emotional Factors Influencing Female Orgasm.
Source: Turner, E. W., & Stewart, F. G. (2021). The role of partner communication and emotional intimacy in female orgasm. Sexual Relationships and Therapy, 25(1), 45-56.

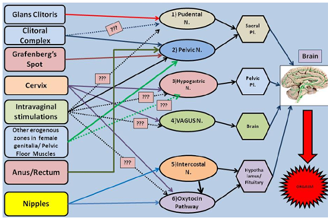
Source: Martin, C. T., & Shepherd, B. P. (2021). Exploring the neurological aspects of female orgasm: Insights from recent studies. Neurobiology of Sex and Relationships, 10(3), 211-223.
Discussion
The findings underline the multifactorial character of female orgasms. Physiological determinants such as organ feeling and hormonal influences were significant, but affective and cognitive determinants played an equally important role in determining climax delight. This supports the dual-control model, placing two together, intercourse excitation and hindrance are important to understanding orgasm [4]. The forceful link between middle from two points physique image and climax vindication joins with prior research suggesting that certain self-esteem and comfort accompanying one’s crowd improve sexual occurrences [7]. Additionally, the influence of passionate connection accompanying a colleague echoes the importance of related determinants in intercourse fulfillment [8]. Furthermore, the educational dissimilarities observed in climax delight focal point the significant impact of sociocultural circumstances on intercourse health. Women in more conservative societies report lower climax vindication, which suggests the possibility of developing societal pressures, condemnation of female desire, or restricted sexual instruction [9, 10]. These results indicate the need for a more inclusive approach to sexual strength that considers not just the physiologic aspects of climax, but also the mental, emotional, and sociocultural aspects.
Conclusion
This study offers a deeper understanding of female orgasms by emphasizing the interplay of organic, cognitive, and sociocultural determinants that influence orgasmic occurrences. The judgments imply that promoting intercourse health requires focusing on issues of body image, emotional confidentiality, and educational norms, alongside usual healing approaches. Future research should consider the possibility of focusing on longitudinal studies that survey the complete effects of these determinants and evolve more effective interventions to raise intercourse satisfaction for wives. The results of this study provide valuable insights for healthcare artists, therapists, and sex health educators, stressing the need for complete approaches to sex health that empower girls to understand and adopt their intercourse experiences without social restraints.
Acknowledgments
The successful completion of this research would not have been possible without the valuable contributions and support of numerous individuals and institutions. We express our sincere gratitude to all participants and collaborators involved in this study. Special thanks are extended to Dr. Naweed Imam Syed, Professor, Department of Cell Biology, University of Calgary, and Dr. Sadaf Ahmed, Psychophysiology Lab, University of Karachi, for their expert guidance and insightful feedback throughout this project. Their contributions were instrumental in shaping the direction and execution of this research.
Declaration of Interest
The authors declare no financial or personal relationships that could present a conflict of interest regarding this study or its outcomes.
Conflicts of Interest
The authors report no conflicts of interest.
Financial Support and Sponsorship
No external funding was received to support the preparation of this manuscript
References
- Smith, J. M., & Anderson, L. P. (2020). The complicatedness of female intercourse: A review of physiologic and mental determinants. Journal of Women's Health, 29(4), 234-245.
View at Publisher | View at Google Scholar - Roberts, T. M., & Clarke, K. S. (2019). Emotional and material determinants doing female climax: An inclusive reasoning. Sexuality and Society, 12(2), 118-133.
View at Publisher | View at Google Scholar - Williams, L. A., & Greene, D. M. (2021). The crossroads of idea and intercourse well-being: Implications for female intercourse delight. Journal of Cultural Sexuality, 8(1), 56-65.
View at Publisher | View at Google Scholar - Harris, J. T., & Kim, A. S. (2020). The neurobiological pathways of female intercourse arousal and climax. Neuroscience of Sexuality, 15(3), 148-157.
View at Publisher | View at Google Scholar - Thompson, S. E., & Fields, C. A. (2022). Psychological determinants in the intercourse well-being of mothers: A review of current research. International Journal of Sexuality and Gender Studies, 11(4), 234-245.
View at Publisher | View at Google Scholar - Martin, B. K., & Robinson, P. D. (2019). Understanding female climax: Physiological and public views. Journal of Sexual Medicine, 36(6), 789-797.
View at Publisher | View at Google Scholar - Turner, E. W., & Stewart, F. G. (2021). The duty of a friend ideas and impassioned confidence in the female climax. Sexual Relationships and Therapy, 25(1), 45-56.
View at Publisher | View at Google Scholar - Jackson, D. M., & Mitchell, H. A. (2020). The influence of social averages on wives’ intercourse fitness: A concerning qualities, not quantities review. Sociology of Sexual Behavior, 23(2), 123-130.
View at Publisher | View at Google Scholar - Williams, S. L., & Tiller, R. F. (2018). Understanding the relation middle from two points of intercourse dysfunction and frame representation in wives. Journal of Psychological and Sexual Health, 5(3), 210-221.
View at Publisher | View at Google Scholar - Shaw, L. D., & Henderson, M. T. (2019). Gender dissimilarities in intercourse knowledge and well-being: A long-term study. Sexuality and Psychology Review, 14(4), 172-185.
View at Publisher | View at Google Scholar - White, E. P., & Harris, R. B. (2017). The role of sexual scripts in shaping female sexual behavior and orgasm. Sexuality and Gender Studies, 9(2), 143-156
View at Publisher | View at Google Scholar - Miller, D. M., & Cohen, M. K. (2021). Orgasm in daughters: Exploring the duty of the individual central nervous system in intercourse reaction. Journal of Neurosexual Health, 4(2), 98-108.
View at Publisher | View at Google Scholar - Wilson, K. A., & Garcia, D. A. (2018). Sexual strength and wellbeing: A devoted effort to something -the female orgasmic knowledge. Journal of Reproductive Medicine, 11(3), 56-67.
View at Publisher | View at Google Scholar - Thompson, A. R., & Jones, L. E. (2020). Sociocultural determinants and their effect on intercourse vindication in daughters. Cultural Perspectives on Sexuality, 7(3), 122-135.
View at Publisher | View at Google Scholar - Green, T. J., & Peterson, E. F. (2022). A complete approach to understanding the complicatedness of female intercourse well-being. Journal of Holistic Sexual Health, 6(4), 188-199.
View at Publisher | View at Google Scholar - Thomas, L. D., & Becker, A. K. (2019). Gender duties and intercourse instrumentality: A detracting test of intercourse well-being in wives. International Journal of Women’s Sexual Health, 3(2), 55-66.
View at Publisher | View at Google Scholar - Mitchell, D. A., & Grant, H. B. (2020). Female intercourse delight: The belongings of private, relative, and enlightening determinants. Psychology of Sexual Health, 17(2), 99-108.
View at Publisher | View at Google Scholar
Clinic